The DS Agent application requires Internet access to the DC Media CMS server located at https://cloud.dcmediads.com, all communication is performed over HTTPS to port 443 on the CMS server.
To verify the status of the DC Media CMS Server, click on this link: http://stats.pingdom.com/1e5rmyvu9j2d/2465588
If you are having difficulty in getting the DS Agent software to successfully connect to the CMS, determine if the problem is intermittent or consistent. If the DS Agent software is able to connect to the CMS intermittently and you were able to connect at least once in the past, the problem lies outside of the software and will be caused by one of the following issues:
1. Network link failure caused by weak Wifi or mobile connectivity.
2. Network issues upstream from your access point.
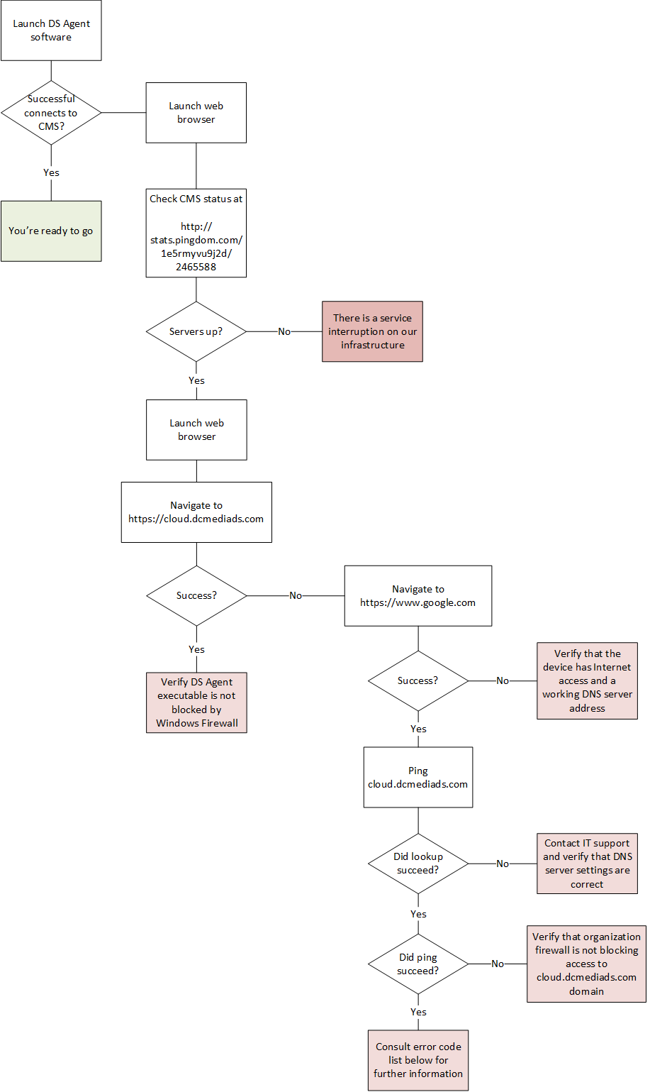
However if the problem appears to be consistent, follow the steps outlined in the flow chart below:

Switching Internet libraries used by the DS Agent
The DS Agent software has the option to use cURL for all web traffic instead of the Internet Explorer libraries. You can switch between the two libraries by editing c:\users\public\documents\dcmedia\internet.ini as follows:
[settings]
httpclient=ie
or
[settings]
httpclient=curl
Restart the DS Agent software for the change to take effect. Most likely you won't see the problem go away, but you might see a different error code under cURL which could help to indicate where the issue lies.
Error codes displayed by the DS Agent software
Error codes specific to using the Internet Explorer network library (this is the default network library used by DS Agent):
| Error Code: | 12002 (ERROR_INTERNET_TIMEOUT) |
| Description: | The request has timed out. |
| Resolution: | Possible causes are:
- Windows Firewall is blocking dsagent.exe.
- Network firewall blocking access to https://cloud.dcmediads.com
- Poor Internet connectivity, check wifi / cabling.
- Internet outage upstream between player device and CMS server.
|
| Error Code: | 12005 (ERROR_INTERNET_INVALID_URL) |
| Description: | The URL is invalid. |
| Resolution: | Possible causes:- Incorrect CMS address or there is an invalid character in the address. Verify that you have entered the correct CMS address in the DS Agent without spaces. The CMS address should be: cloud.dcmediads.com
|
| Error Code: | 12006 (ERROR_INTERNET_UNRECOGNIZED_SCHEME) |
| Description: | The URL scheme could not be recognized or is not supported. |
| Resolution: | Possible causes:- Incorrect CMS address or there is an invalid character in the address. Verify that you have entered the correct CMS address in the DS Agent without spaces. The CMS address should be: cloud.dcmediads.com
|
| Error Code: | 12007 (ERROR_INTERNET_NAME_NOT_RESOLVED) |
| Description: | The server name could not be resolved. |
| Resolution: | Possible causes:- An invalid address has been entered in the CMS address field in the DS Agent configuration. Verify that the address is: cloud.dcmediads.com.
- Your player device does not have a valid DNS server address setting. Change your DNS server setting to 8.8.8.8 and try again.
- Domain name lookups are failing upstream, please contact IT support for assistance.
|
| Error Code: | 12029 (ERROR_INTERNET_CANNOT_CONNECT) |
| Description: | The attempt to connect to the server failed. |
| Resolution: | Possible causes:
- No Internet connectivity
- Windows Firewall is blocking dsagent.exe
- Network firewall blocking access to cloud.dcmediads.com on port 443.
- Internet outage upstream between player device and CMS server.
- CMS server is down
|
| Error Code: | 12030 (ERROR_INTERNET_CONNECTION_ABORTED) |
| Description: | The connection with the server has been terminated. |
| Resolution: | Possible causes:- Poor Internet connectivity, check wifi / cabling.
- Internet outage upstream between player device and CMS server.
|
| Error Code: | 12031 (ERROR_INTERNET_CONNECTION_RESET) |
| Description: | The connection with the server has been reset. |
| Resolution: | Possible causes:- Poor Internet connectivity, check wifi / cabling.
|
| Error Code: | 12033 (ERROR_INTERNET_INVALID_PROXY_REQUEST) |
| Description: | The request to the proxy was invalid. |
| Resolution: | Possible causes:- Incorrect proxy server configuration. Launch playerconfig.exe and verify that the proxy server details are correct.
|
| Error Code: | 12037 (ERROR_INTERNET_SEC_CERT_DATE_INVALID) |
| Description: | SSL certificate date that was received from the server is bad. The certificate is expired. |
| Resolution: | Possible causes: |
| Error Code: | 12038 (ERROR_INTERNET_SEC_CERT_CN_INVALID) |
| Description: | SSL certificate common name (host name field) is incorrect. For example, if you entered www.server.com and the common name on the certificate says www.different.com. |
| Resolution: | Possible causes: |
| Error Code: | 12041 (ERROR_INTERNET_MIXED_SECURITY) |
| Description: | Indicates that the content is not entirely secure. Some of the content being viewed may have come from unsecured servers. |
| Resolution: | Possible causes:
- Proxy server configuration. If your organization uses a proxy server for Internet access, launch playerconfig.exe and click on the Networking tab. Ensure that your proxy server settings are correct.
|
Error codes specific to using the cURL network library:
| Error Code: | 3 (CURLE_URL_MALFORMAT) |
| Description: | The URL was not properly formatted. |
| Resolution: | Possible causes:- Incorrect CMS address or there is an invalid character in the address. Verify that you have entered the correct CMS address in the DS Agent without spaces. The CMS address should be: cloud.dcmediads.com
|
| Error Code: | 5 (CURLE_COULDNT_RESOLVE_PROXY) |
| Description: | Couldn't resolve proxy. The given proxy host could not be resolved. |
| Resolution: | If your organization uses a proxy server for Internet access, launch playerconfig.exe and click on the Networking tab. Ensure that your proxy server settings are correct.Possible causes:
- Proxy server configuration. If your organization uses a proxy server for Internet access, launch playerconfig.exe and click on the Networking tab. Ensure that your proxy server settings are correct.
|
| Error Code: | 6 (CURLE_COULDNT_RESOLVE_HOST) |
| Description: | Couldn't resolve host. The given remote host was not resolved. |
| Resolution: | Possible causes:
- An invalid address has been entered in the CMS address field in the DS Agent configuration. Verify that the address is: cloud.dcmediads.com.
- Your player device does not have a valid DNS server address setting. Change your DNS server setting to 8.8.8.8 and try again.
- Domain name lookups are failing upstream, please contact IT support for assistance.
|
| Error Code: | 7 (CURLE_COULDNT_CONNECT) |
| Description: | Failed to connect() to host or proxy. |
| Resolution: | Possible causes:
- No Internet connectivity
- Windows Firewall is blocking dsagent.exe
- Network firewall blocking access to cloud.dcmediads.com on port 443.
- Internet outage upstream between player device and CMS server.
|
| Error Code: | 35 (CURLE_SSL_CONNECT_ERROR) |
| Description: | A problem occurred somewhere in the SSL/TLS handshake. Could be certificates (file formats, paths, permissions), passwords, and others. |
| Resolution: | Possible causes: |
| Error Code: | 58 (CURLE_SSL_CERTPROBLEM) |
| Description: | Problem with the local client certificate. |
| Resolution: | Possible causes: |
| Error Code: | 60 (CURLE_PEER_FAILED_VERIFICATION) |
| Description: | The remote server's SSL certificate or SSH md5 fingerprint was deemed not OK. This error code has been unified with CURLE_SSL_CACERT since 7.62.0. Its previous value was 51. |
| Resolution: | Possible causes: |
| Error Code: | 83 (CURLE_SSL_ISSUER_ERROR) |
| Description: | Issuer check failed (Added in 7.19.0) |
| Resolution: | Possible causes: |